深夜,李先生再次被脚趾关节痛醒。
刚满四十岁的李先生,处于事业上升期,应酬饭局不断。上周体检报告显示,他的尿酸值已从去年的420μmol/L悄然升至520μmol/L。医生严肃地告诫他,这已超过正常值,未来不仅痛风风险增加,对肾脏和心血管的损伤也已悄悄开始,需要注意。
高尿酸已成为继高血压、高血糖、高血脂之后的“第四高”,对人类健康构成威胁。尿酸一旦超标,尿酸盐结晶便可能在关节处沉积,引发痛风性关节炎。更为严重的是,长期高尿酸还会损伤肾脏功能,增加心血管疾病风险。

“除了吃药和忌口,还有别的路吗?”这个问题困扰着他。直到一次偶然的机会,李先生在健康讲座上了解到“岩藻多糖”这个词, 明月海藻集团的研发员讲解了从褐藻中提取的天然活性物质岩藻多糖,在辅助调节尿酸方面的健康功效。
海洋的馈赠:岩藻多糖新发现
多项发表于《Journal of Agricultural and Food Chemistry》、《Bioactive Materials》等国际权威期刊的研究给出令人振奋的答案:源于褐藻的天然活性物质【岩藻多糖】,不仅在动物实验中显示出明确的降尿酸效果,其独特的肾脏保护机制更是超越了传统思路,具有扎实的科学数据支撑。
三重机制:科学降尿酸
01.抑制尿酸生成: 尿酸的生成主要通过嘌呤代谢途径,岩藻多糖能够有效抑制黄嘌呤氧化酶的活性,从源头上减少尿酸生成。
02.抗氧化作用:氧化应激被认为与高尿酸血症和痛风有关。岩藻多糖具有显著的抗氧化活性,可以清除自由基,减少氧化应激,从而有助于缓解与高尿酸相关的炎症反应。
03.抗炎作用:高尿酸水平往往伴随炎症反应,尤其在痛风发作时。岩藻多糖显示出抗炎活性,通过减少炎症因子的产生和释放,可能缓解痛风症状。
临床证据:从动物到人体的验证
科学证据链正在不断完善:
01.动物实验明确有效:多项小鼠实验证实补充岩藻多糖可显著降低血清尿酸水平。
02.人体研究展现潜力:一项2021年发表于《Food & Function》的初步临床研究显示,高尿酸血症患者连续8周补充岩藻多糖后,平均尿酸水平下降了约15%[3]。
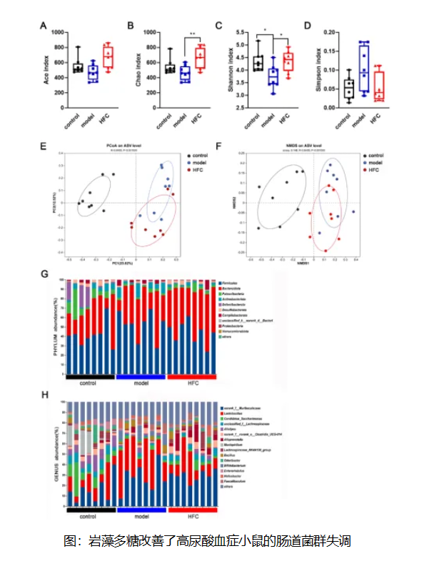
03.肠道调节的新维度:研究发现,岩藻多糖能改善高尿酸状态下的肠道菌群失调,促进有益菌生长,维持肠道稳态,改善肠道屏障功能[2]。

在了解这些科学原理后,李先生选择了一款有明确科研背书的明月海藻岩藻多糖用于日常调理降尿酸,并坚持饮水与运动。三个月后复查,他的尿酸值稳步降至450μmol/L以下,关节疼痛问题基本没再出现。
明月海藻:国内岩藻多糖标杆企业
青岛明月海藻集团,国内岩藻多糖行业标杆企业,是国内率先取得岩藻多糖食品生产许可资质的企业,半个世纪以来,专注于海藻资源的深度开发与应用,拥有六大岩藻多糖相关专利技术支持,强大的科研背书给您更健康的选择!